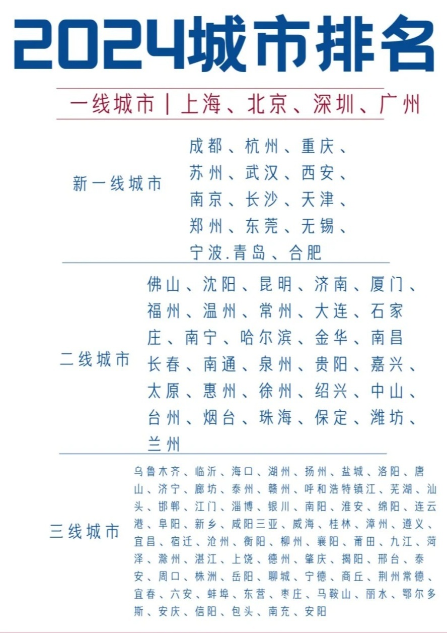
摘要:最新中国一线城市名单已经重磅更新!本次更新涵盖了中国最繁华、最具活力的城市,包括北京、上海、广州、深圳等一线城市。这些城市在经济、科技、文化等方面均表现出色,是中国城市发展的领头羊。此次名单的更新反映了中国城市化进程的最新动态和发展趋势。
🌆北京——古今交融的璀璨明珠
首都北京,承载着深厚的历史文化底蕴,同时也是现代文明的象征,从古老的故宫、长城,到繁华的CBD、充满活力的三里屯,北京展现着无与伦比的魅力,这里不仅有丰富的历史文化遗产,还是科技创新的沃土,吸引了无数国内外人才。
🌍上海——东方之珠,国际与本土的完美结合
浦江两岸的繁华景色、陆家嘴的摩天大楼、田子坊的艺术气息,让人流连忘返,上海不仅拥有国际化的视野,更保留着深厚的本土文化,两者完美融合,使这座城市焕发出无限生机。
🏙️广州——南方明珠,实力与活力并存
作为南方的经济中心,广州拥有繁荣的贸易市场、众多的高新技术企业,以及独特的岭南文化,这里吸引了大量人才聚集,夜生活也十分丰富,珠江夜游令人陶醉。
🔥深圳——科技创新的热土
深圳,改革开放的先锋城市,以其惊人的发展速度令人瞩目,从一个小渔村蜕变为国际化大都市,深圳的科技创新产业举世瞩目,这里有华为、腾讯等众多科技巨头,是创业者的梦想之地。
🌃杭州——互联网新时代的代表
阿里巴巴的总部所在地杭州,因其优美的环境和浓厚的互联网氛围而脱颖而出,这里的西湖景色、宋城演艺、未来科技城都展现了这座城市的独特魅力。
🏡南京——古都焕新颜
南京,六朝古都,历史悠久,近年来,南京的发展速度令人瞩目,成为一线城市中的佼佼者,秦淮河畔、夫子庙、老门东等景点吸引了大量游客,南京的高校众多,为城市的发展提供了源源不断的人才支持。
🍃成都——悠闲生活与高速发展的完美结合
成都是中国西部的重要城市,以其悠闲的生活节奏和浓厚的人文氛围而闻名,这里有宽窄巷子、锦里古街、大熊猫基地等景点,同时经济、科技产业也在飞速发展。
✨武汉——九省通衢,活力四溢
作为中部地区的交通枢纽,武汉的重要性不言而喻,这里有黄鹤楼、东湖等著名景点,同时武汉的大学众多,人才辈出,近年来,武汉的经济实力不断提升,成为一线城市中的璀璨明珠。
🌵️西安——古都沙漠之韵与现代文明的交融
千年古都西安,承载着丰富的历史文化底蕴,这座城市不仅有着兵马俑、大雁塔等世界闻名的景点,还有着蓬勃发展的经济产业,西安的发展潜力巨大,成为一线城市中的新星。
中国的一线城市的名单不断更新扩大,这些城市以其独特的魅力吸引着无数人的目光,无论是历史文化的底蕴还是现代文明的氛围这些城市都有着无可比拟的优势,让我们共同期待这些城市未来的发展吧!🚀🚀🚀
同时附上图片供参考: 📍最新中国一线城市名单重磅更新📣📣📣 #中国一线城市名单 #城市发展 #小红书分享 #最新资讯



还没有评论,来说两句吧...